三项镁冶炼标准获批,于2026年2月1日起全面实施
发布时间:2025-07-20
作者:综合管理部
浏览量:
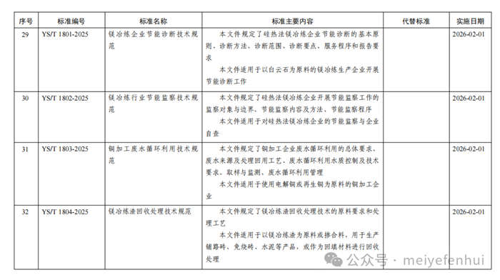
近日,工业和信息化部正式公告批准发布406项行业标准。其中,由县镁工业协会牵头,联合府谷多家骨干镁企及国内重点镁企业、顶尖研究机构共同编制的三项涉镁行业标准——《镁冶炼企业节能诊断技术规范》(YS/T 1801-2025)、《镁冶炼行业节能监察技术规范》(YS/T 1802-2025)及《镁冶炼渣回收处理技术规范》(YS/T 1804-2025)——正式获批通过,并定于2026年2月1日起全面实施。
此次获批的三项标准,将有效填补我国镁冶炼领域节能诊断、监察以及固废资源化利用方面的技术空白,进一步提升行业整体能效水平,促进环境保护与资源循环利用,加速镁产业的技术升级与绿色转型,也标志着府谷镁产业成功实现了从“产能领跑者”向“行业标准引领者”的跨越。
从“产量大区”到“技术标准引领区”,作为全国金属镁生产县,我县立足产业基础,以科技创新破解行业发展瓶颈,聚焦节能降耗、固废资源化等核心课题,持续深化产学研用协同创新,推动镁产业与新能源、高端制造等战略领域深度融合,推动镁产业从规模扩张向质效提升转型,为我国镁产业高质量发展注入“府谷力量”。


最新资讯
-
12-23
中国镁产量&榆林市镁产量(11月份)
-
12-23
Mysteel日报:硅铁期货窄幅震荡 个别报价涨价
-
12-23
Mysteel日报:镁价呈现坚挺 刚需成交为主
-
12-23
SMM尚镁网12.22日镁市场简评:镁市运行稳定
-
12-23
每日镁价(12.22)
-
12-23
镁市场:周初开市,镁价维稳运行
-
12-23
成本支撑边际修复 + 供应增速放缓下的止跌企稳格局
-
12-23
(12月15日—12月20日)资讯回顾
-
12-23
2025年12月19日镁报价及周评
-
12-22
每日镁价(12.19)
-
12-22
硅铁周评:稳中小幅挺涨 供需却是两弱
-
12-22
金属镁周评:先抑后扬回升 震荡风险犹存
-
12-22
Mysteel调研:硅铁盘面震荡 供应持续减量
-
12-22
Mysteel日报:硅铁震荡偏强运行 供应持续降低
-
12-22
Mysteel日报:原料底部企稳 镁价盘整运行
-
12-22
宜安科技公告:放弃控股子公司巢湖宜安云海科技有限公司部分股权转让优先购买权...
-
12-22
【SMM尚镁网一周镁市回顾】镁市周度分化明显 合金稳中独秀镁锭承压...
-
12-22
SMM尚镁网周评(12.15-19):镁市小幅回暖
-
12-22
榆林市:设立镁合金材料研发及产品试制中心,支持跨界应用场景突破...
-
12-22
明月湖实验室首席专家、副主任杨院生当选新西兰皇家科学院院士...
-
12-22
吉文金属 “高性价比镁合金板材在车身结构的应用” 项目获奖...
-
12-22
巢湖宜安云海科技获得某汽车主机零部件厂商镁合金重大项目定点,金额4.3亿元!...
-
12-22
镁市场简评:镁市温和回升
-
12-22
镁市呈现内强外稳格局 原料成本支撑下价格分化运行【SMM镁晨会纪要】...
-
12-22
宝武镁业:多材料协同发力 宝武集团为车企提供全套轻量化设计方案...
-
12-22
镁合金成材料产业升级核心方向 产业扩容催生上游原材料红利 镁锭硅铁迎增长窗口...
-
12-22
镁市周评(12.14~12.20)
-
12-20
2026 年中国镁产业发展趋势|轻量化刚需驱动 镁代铝元年启幕...
-
12-20
2025年1-11月中国共生产原镁约为91.74万吨
-
12-20
广汽获原联合多方成功研制半固态铸造镁合金
-
12-20
宜安科技子公司斩获4.3亿元镁合金汽车项目定点
-
12-20
山西银光华盛镁业高性能含稀土镁合金冶金质量调控关键技术与应用荣获 2024年度稀...
-
12-20
镁市回顾(12.15-12.19日)
-
12-20
府谷镁:区域品牌引领产业升级与县域经济高质量发展
-
12-20
辰致轻量化×天链机器人联合开发机器人镁合金电池盒